OpenTeQ Culture

CRM Tool For A Donation Platform

One of the most prominent fundraising experts working with some of the biggest charities in the Australian
location connected with OpenTeQ to create a web-based platform CRM tool. The project aimed to create a
CRM tool to manage the donor, donation transactions, and other major activities using this platform currently for
the Australian market. The idea was to fill a void in the fundraising industry by combining all the best fundraising
tools into one campaign and offering a cost-effective program to charity clients.

Technology Used:

ASP.NET MVC SQL Server Web-based Panel

CASE STUDY

Simplify and scalebr
your processes
with OpenTeQ


Talk To Our Experts

Project Synopsis

DTS 1- Web-based platform CRM tool for managing the donor, donation transaction, and the other major activities using this single platform currently for the Australian market. If the business requirement expands, you can use the tool with other fundraising partners’ country locations, like New Zealand and the Philippines.

By collaborating with OpenTeQ, the overall idea of the client was to develop a single platform solution for the DTS team through which they can manage the complete donor profile, donation transactions, events, calling, user management, and finance from the single platform.

Earlier, the client used multiple offline systems, including Telnet, developed a long time back on the dot net platform.

Country: Australia

Industry: Donation/Fundraising

Project Requirements

  • The DTS CRM tool is a web application that any browser can use, free from any installation on the system.
  • The tool has to be used by the internal team of the DTS group. The users, i.e., fundraiser/supervisors/managers/executives/admin, will be provided with the login credentials through which they will login into the system.
  • The user will ‌view their dashboards and access the data.
  • The user will be allowed to perform multiple functions (new donor profile addition, and update the donor profile, add or update the event, add and update the transaction, and upload & download the financial reports directly).
  • The system has separate access permissions for the supervisors and fundraisers based on their level.
Type Of Users

● Management

● Admin

● Supervisor

● Fundraiser

Key challenges

Key Challenges
Solutions
To provide an all-in-one complete CRM solution on an online platform for managing the donor profile, donation transaction, and other activities distributed in multiple software earlier.

We offer a way to manage and operate all users’ login from any device platform.

To develop an intuitive and scalable fault-tolerant platform that offers a seamless experience to the fundraisers.

We create a module based on the web platform. This can be further enhanced to the mobile app platform for future use.

Developing an online CRM tool, was based on a web platform from the current offline platform. No installation is required for this CRM tool.

We created a system with all features of all existing software used on the client side.

To develop an easy login process.

Incorporated User ID and Email verification process with the platform to verify user profiles.

Solution Implementation

Process

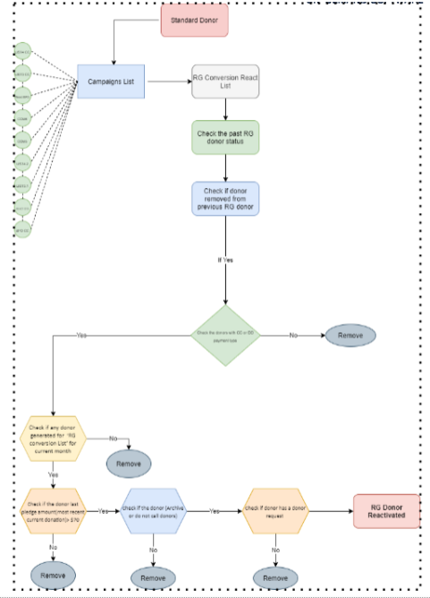
In this CRM, all users will ‌manage their menu access for donation transaction management.

● Management Users, Admin, Supervisor, and Fundraiser will use the CRM portal by clicking on the URL and logging in by entering their credentials.

● To understand the business objectives and ensure that the overall design and features of the platform align with them, we researched different fundraising software available in the market for their functionalities to get an in-depth understanding of the need for the product and the key challenges faced by the customer.

● Designing the CRM wireframes with ‌nine main option modules and sub-modules integrated with the internal database through the web platform to improve overall user experience by enhancing the usability and option features.

● Designing and developing a detailed document of the CRM tool that will provide a complete understanding of the CRM tool and its features and usability.

● We considered all the essential options and features while designing web applications, wireframes, and documents.

● The major advantage of the application is that it is an online application, and the user doesn’t have to install the software every time to use the system. This system can be moved to a cloud-based platform for better accessibility depending on the future client’s requirement.

● The core advantage of moving the system from an offline to an online platform is that the client’s fundraising team can access and use the tool in real time. This additionally opens new doors for connecting with a more extensive target audience, i.e. donors.

● The change in the platform will provide the client an advantage in understanding the transaction process and keeping track of the donor and events linked with each other. The end-user can analyze the data through real-time reports of transactions by the donor. It will help in improvising the donation process.

Documentation

Create documents for the CRM:

– User Story

– Wireframes

– CRM Detailed Working Document

– Test Cases

Architecture

The architecture design document is a technical document describing the components and specifications required to support the solution and ensure that the specific business and technical requirements of the design are satisfied.

case study case study case study case study case study

Results

Partnering with OpenTeQ helped the DTS to have a better technological web-based CRM which anyone with no conundrums can easily assess by automating the entire donation lifecycle.

We designed a complete CRM tool to deploy on the web platform. The development of the tool will be done by the client internally.

case study case study case study case study case study case study case study case study

Got Any Thoughts ? Get In Touch



Schedule a Meeting